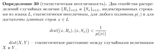
Pasted image 20230116134634.png