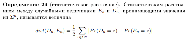
Pasted image 20230116134606.png