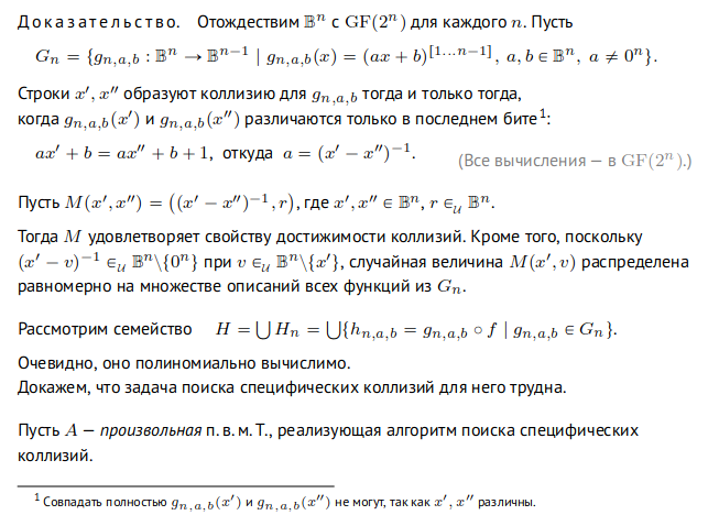
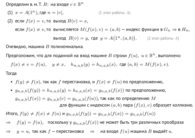
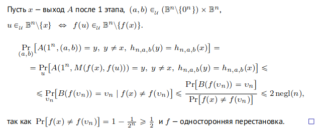
Pasted image 20230116133744.png Pasted image 20230116133756.png Pasted image 20230116133808.png Pasted image 20230116133816.png