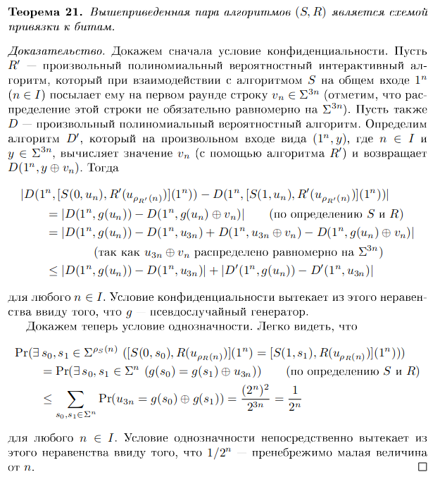
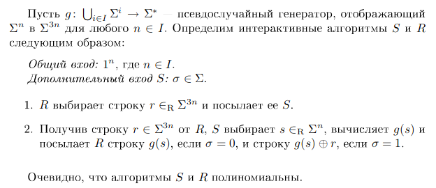
Pasted image 20230116140940.png Pasted image 20230116140949.png