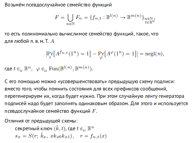
Pasted image 20230116134217.png