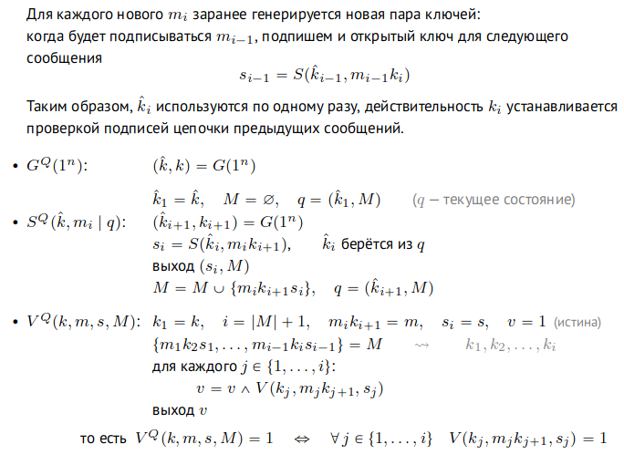
Pasted image 20230116134045.png