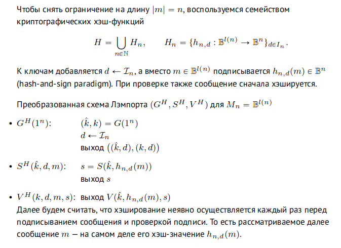
Pasted image 20230116134018.png