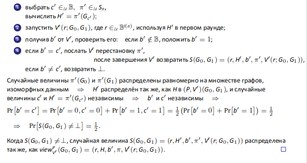
Pasted image 20230116140325.png Pasted image 20230116140338.png Pasted image 20230116140356.png Pasted image 20230116140407.png