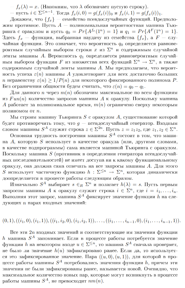
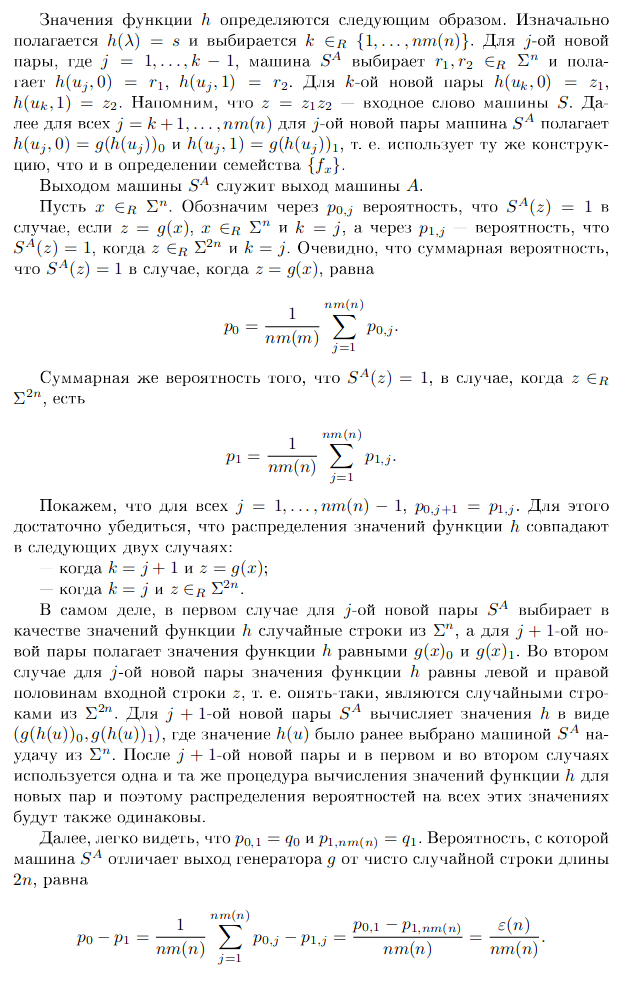
Pasted image 20230116130527.png Pasted image 20230116130541.png Pasted image 20230116130555.png