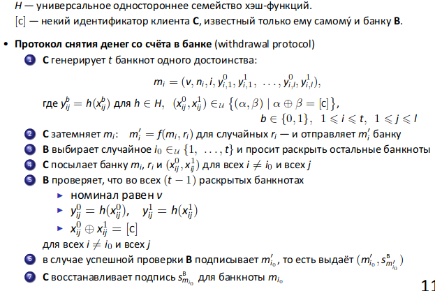
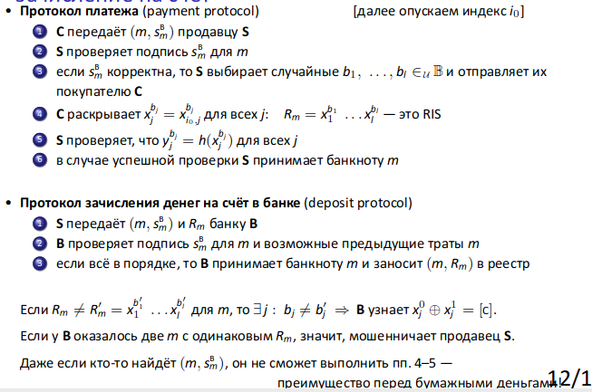
Pasted image 20230116151413.png Pasted image 20230116151427.png