Jan 1, 0001

Если существует слабо односторонняя функция, то существует и (сильно) односторонняя функция

Доказательство

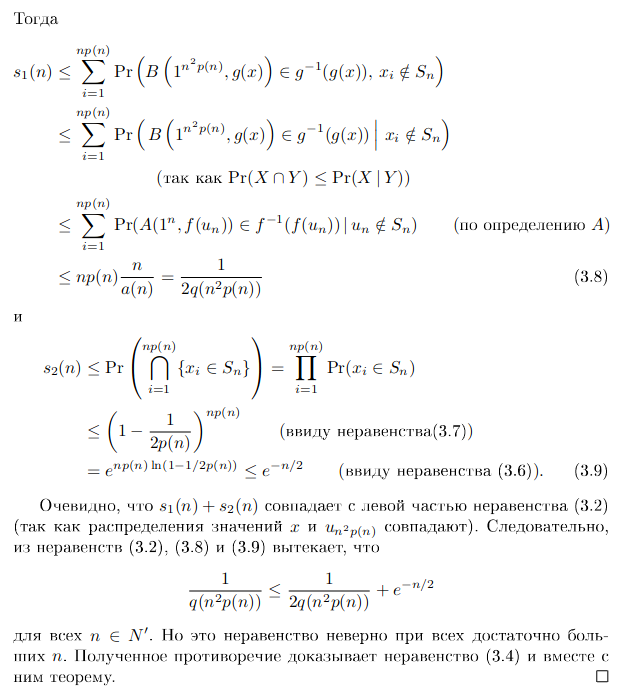
Пусть $f$ — слабо односторонняя функция и

$$ g(x_1, \ldots, x_t) = (f(x_1), \ldots, f(x_t)) $$

Покажем, что $g$ — односторонняя функция от противного

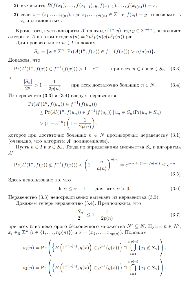
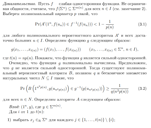
  • Пусть не односторонняя, значит есть обратитель. Покажем, что с его помощью можно успешно (в слабом смысле) обратить $f$.

Pasted image 20230116173314.png

Pasted image 20230116123827.png Pasted image 20230116123855.png Pasted image 20230116123910.png